Read time: 9 minutes 18 seconds
Most product teams spend so much time grooming their backlog, updating roadmaps, and communicating their plans that they have no time left to strategize and build new features and products that their customers will love.
But what if there was another way? Enter Jira Product Discovery, a single tool to capture, organize, and prioritize your ideas, and build and share your roadmap so the rest of the business is always up to date. Take it from Doodle, who saw:
50% of their resources re-allocated towards innovation
93% of time saved on strategic planning, and
25% reduction in time to delivery
Are you ready to achieve the same results?
Attio is a radically new CRM for the next era of companies. It’s powerful, flexible, and works for any go-to-market motion from self-serve to sales-led.
Onboarding into Attio is so frictionless and intuitive, everything is ready in just a few clicks.
Step 1 → Sign in with your existing Gmail account
Step 2 → Answer a few questions about your intended use
Step 3 → Watch Attio magically create your populated CRM, fully configured to your specific use case with:
Every person / company you’ve ever emailed or met with
Every profile enriched with data points around their website, fundraising, revenue, etc.
Why spend weeks setting up your CRM when you can get it done today?
I made my first dollar online through something called Real World Trading (”RWT”).
In any video game with a player-driven economy (i.e. where players can interact by buying, selling, and trading virtual assets), there will always be underground markets for selling in-game currency / items / services for real USD.
I was hooked on RuneScape through my teenage years.
Somewhere along the way, I stumbled upon a RWT forum. I realised that I could sell my in-game gold for USD, then use that money to pay for my RuneScape membership.
From that point onwards, the metagame I was playing changed entirely.
The game became about ‘farming’. Albeit fairly grey-hat, in many ways it was a far more exciting and 3-dimensional challenge.
→ I’d create a small army of bot accounts to farm gold simultaneously.
→ I’d use a remote screen controller on my jailbroken iPod Touch to check on the bot farm at school.
→ I’d coordinate with friends to manage the bot farm and run the RWT ‘store’.
Note: The real-world value of the gold I was accumulating was nothing remarkable, but it was enough to keep me hooked on the metagame:
Selling some of it to pay for RuneScape membership (main and bot accounts)
Reinvesting into in-game items to improve the bot farm
Buying other video games
The great irony was that most of the profits weren’t sold for USD - they were just funnelled back into my main account… to buy the best items for skilling, questing and PKing.
I was less addicted to making real money than playing the ‘game’ itself; hanging out with internet buddies, continuously improving the operation, and finding creative ways to scale.
…
Why am I telling you all this?
It’s not to say ‘I was destined to build an online business from a young age’. (yawn)
Sure, you can distill some parallels around creating leverage, capital allocation, system design etc.
But I actually think there are a few lessons I learnt at the time, that today, manifest in peculiar but undeniable ways.
Community-first
It was only fun because I was playing with other people. IRL friends, in-game friends, RWT customers, etc.
Although it was a dopamine rush to tick off milestones (skill levels, quests, fancy items), that was always short-lived. The only perennial objective was to keep on playing and improving. To enjoy the journey, not the destination.
Creativity ⇔ Strategy
If you give 10 players 100 hours to generate as much gold as possible, you’d get 10 different strategies.
→ Some would focus on a single skill, unlock new opportunities for gold generation by speed-running their way to level 30 at that skill, and exploiting the opportunity advantage.
→ Others would take the bootstrapped merchant approach - chop trees to generate seed capital, then buy, sell, trade, flip their way from there.
→ With a RWT information advantage, one might even buy $’000s of in-game currency, flip some expensive items, cash out the initial investment, then keep the profits in-game.
How much each player made is far less interesting than the creativity behind each individual approach. Same starting point, same objective, even playing field → different outcomes, based on the strategy of the player.
What I fundamentally enjoyed about the ‘game’ I was playing then, are the same things I enjoy about the one I am playing now with Strategy Breakdowns:
Community interaction is what makes it fun.
Improving at your own self-defined meta-game is the only objective.
Good strategy is creativity. That’s why it’s fun to analyse, read, and craft.
As of today I am exactly 1 year into Strategy Breakdowns.
Here are 5 things on my mind right now.

1 year into Strategy Breakdowns
I spent days tossing up what type of article I wanted this to be. Direct follow-up to my 6-month reflection? Note to future / past self? Business / financial focus? Forward-looking strategy?
Through the process of brainstorming, outlining, drafting, editing, pivoting, rewriting, and pausing, I had a lightbulb moment:
→ Some of my best ideas are in my journal. They represent thoughts at a point in time. They are honest and weren’t written for the purpose of sharing.
Rather than manufacturing a reflection, why not use some of those ideas to tell the story of this year as it actually happened?
So, the rest of this article is a few elaborations on ideas extracted from journal entries, that for some reason or another are still resonant today.
No filter. No pressure. No structure. No motive.
Just a handful of dated yet lasting musings from Year 1 of a humble attempt to do great work.
1. “Your business is a perfect reflection of you”
17th October 2023: Pete and Noah from The Neuron visited Sydney for Pete’s talk at SXSW, and I was nearing the point of convincing myself to quit my dream job to build Strategy Breakdowns full-time.
This is something Pete said to me that I didn’t quite appreciate at the time. But now I see it in every decision I make.
It is neither a good thing nor a bad thing. It is unavoidable. The more you try to avoid it, the more you perpetuate it.

Enjoying some Haidilao Hot Pot with Pete and Noah, after a full day of geeking out on newsletters, AI, and indie internet businesses.
What are your personal priorities? happiness? learning? teaching? quality? creativity? brand? craft? taste? uniqueness? speed? growth? status? money?
Whatever they are, and whatever tradeoffs you make to achieve them, they will always end up perfectly reflected in what you build.
“What do I want the business to be at the end of Year 2?” is an interesting question, but if you really want to affect change, then you need the humility to change yourself first. The question to start with is “Who do I want to be at the end of Year 2?”
2. “You can do anything, but not everything”
28th February 2024: I asked some friends for advice when I realised I was 2 months into being full-time, and despite doing way more, I wasn’t shipping way more than before.
This quote is a famous idea coined by David Allen, creator of the Getting Things Done (“GTD”) productivity system.
6 months ago, when I quit my job to work on Strategy Breakdowns full-time, I naively expected to have ample time for core BAU work, PLUS any side-quest that tickled my interest.
What ended up happening was 2 things:
Firstly, a realisation that doing an excellent job of any BAU task required spending significantly more time than anticipated.
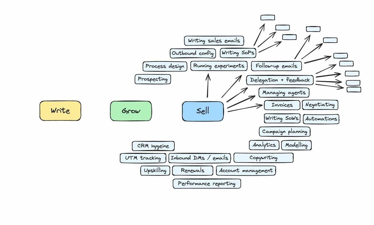
I love Morning Brew’s mental model for framing the core JTBD for a newsletter business - writing content, growing the audience, and selling ads/products/services (i.e. ‘Write, Grow, Sell’).
Taking ‘Sell’ as an example, I had set myself an (aspirational) goal of a fully sold-out ad calendar with top-tier sponsors that are highly relevant to Strategy Breakdowns readers. As I traversed the Dunning-Kruger curve, I uncovered the long list of input JTBD that each needed their own slice of learning, effort, and continuous improvement in order to get anywhere close to that goal.

Anyone with actual sales training would probably laugh at these really just being the tip of the iceberg.
The exact same learning applied to both ‘Write’ and ‘Grow’. Net result - I found it incredibly hard to justify working on anything unrelated to ‘Write, Grow, Sell’, when they could each always be improved in countless ways, especially at such an early stage.
Secondly, I’d constantly come up with ideas and chip away at fun side-projects, but never created space to actually work on them to completion.
I’d start using a new tool, add it to the end of a scrappy list that I’d tell myself would ‘one day’ become the Strategy Breakdowns Tech Stack. Or I’d jot down an interesting question from a podcast, to eventually be added to an audience survey… when I got around to creating one.
The problem was, although I told myself I was making small amounts of incremental progress, I was inching 15 different non-BAU projects forwards, with no plan to launch them. A project that’s 90% complete, but hasn’t launched yet, doesn’t give a reader 90% of the value. It gives 0% of the value until the moment you actually hit ‘send’.

My pal Alex Brogan (one of the best ‘system-thinkers’ I’ve ever met) giving me a much-needed wake up call after I ‘Loomed’ him the current the state of my Kanban board.
The reason I still feel this journal entry today is because I have yet to fully internalise and solve this problem. To this day I try to juggle 15 balls at once, and despite constantly being told to just focus on 3, I persist and invariably end up fumbling things I never should have picked up, whilst failing to give enough attention to the ones I care about the most.
(The side-projects that have launched are essentially always a product of locking myself in room for a weekend all-nighter until they are live. Totally unnecessary as a full-time creator.)
Lesson: Side projects are a luxury for an early stage business. Say no to nearly everything if you want to say yes to anything.
3. “I think I know what people want from Strategy Breakdowns”
12th March 2024: After conducting initial analysis on the results of the first audience survey, where we asked readers what they most want from Strategy Breakdowns.
Having many ideas about what Strategy Breakdowns could be is significantly less useful than specific asks directly from you. It’s been a very deliberate decision to adopt an audience-first philosophy in building Strategy Breakdowns - reader feedback has shaped (and will continue to shape) each iteration we make.




A small handful of examples of your feedback driving tangible changes
It turns out, the most common questions that readers ask map to 3 interrelated themes:
“How do you find / research these strategies?”
“How can I develop strategies like these at my company?”
“How can I improve my strategic skillset for today’s era?”
I feel lucky to know that Strategy Breakdowns is uniquely positioned to solve 3 problems I’ve obsessed over for years.
Not just academic problems; real-world practical challenges that have shaped my career and led me to start Strategy Breakdowns 1 year ago.
Your feedback is my roadmap.
⭐ October 2024 Update: I finally launched the thing that so many of you have been asking for. It’s called StrategyHub, and it’s my answer to the 3 questions above.
StrategyHub is the ‘utility layer’ on top of our Strategy Breakdowns newsletter - for ambitious professionals who aren’t just interested in our case studies for entertainment, but are actively looking for tools and tactics to gain an advantage in their work.
It was created to empower you with strategic skills to consistently generate project wins, hidden insights, and business opportunities, which all lead directly to increased reputation, confidence, and impact.
I can honestly say it’s the best piece of work I’ve ever created, so if this sounds valuable to you, I encourage you to check it out here.
4. “Some potential North Star Metrics”
15th January 2024: 2 weeks after going full-time, I was processing the somewhat uncomfortable but necessary mental shift to think deeply about Strategy Breakdowns ‘the business’ (not just Strategy Breakdowns ‘the creative side-hustle’).
What should the North Star Metric (”NSM”) for Strategy Breakdowns be?


A viral LinkedIn post on how I explained NSMs to my Mum. True story.
One of the business model characteristics that makes this an intriguing question is the fact that Strategy Breakdowns creates value for 2 distinct groups: Readers and Sponsors.
Ideally there would be a NSM that reflects value for both parties. I’m sure there’s some combination of Opens, Clicks, Subscriber Growth, Ad Conversions etc. but I haven’t quite figured it out.
For readers, I rather like the metric: Thoughtful email replies per 1000 recipients.

For a scaled, industrialised media operation, this NSM wouldn’t even be shortlisted. For Strategy Breakdowns (a bootstrapped lifestyle business optimising for ecosystem value/goodwill/serendipity whilst being extremely fun-to-run) it feels pretty perfect.
For sponsors, I came up with: Renewal revenue from inbound sponsors per quarter.

Many important components of the end-to-end RevOps engine needs to be performing well QoQ in order for this NSM to remain healthy.
Neither of these are locked in, or even monitored regularly to be honest. NSMs, OKRs, and KPIs (and a handful of other 3-letter acronyms) were big parts of my previous jobs, so this was more of an indulgent thought experiment than a strategic commitment.
If you were running Strategy Breakdowns, what would be your North Star Metric?
5. “You can choose your own metagame”
5th April 2024: Just reconciled the books for March. Grew revenue 2.5x MoM… but also grew stress levels 10x MoM.
The prevailing metagame in internet business circles is: revenue, revenue, revenue.
By hitting a few milestones in March, on paper I should have been ecstatic. And I was for brief moments. But I was also working more hours than ever before, primarily on things that didn’t bring me joy.

Charts like this = happy days… right?
The days I am stressed: Focussed on revenue, writing under time pressure, arbitrary standards, and imposter syndrome.
The days I am carefree: Obsessing over creativity in business, when an idea is so clear that the article writes itself, talking to likeminded people, when I can tell I’m improving at my craft, letting nerdy instincts and interests shape the day.
It’s easy to fall into the trap of thinking you have to take the good with the bad.
But the beauty of The Great Online Game is that you can define and play your own metagame.
Eliminate / delegate / automate the things you don’t enjoy
Obsess over / improve at / lose yourself in the things you do enjoy
…
If you give 10 players 100 hours to generate as much gold (or followers / subscribers / views / investment capital / revenue / profit / choose-your-metric-of-choice) as possible, you’d get 10 different strategies.
Perhaps the optimal strategy for gold generation required spam clicking on a resource for 100 hours straight. But did that player really win?
Or is the winning player the one with the strategy that led to community formation, self improvement, and creative fulfilment, resulting in having the most fun along the way?
Thanks for playing - I can’t wait for Year 2.
— Tom
P.S. If you made it this far, I appreciate it. Truly. It still blows my mind that anyone is interested in watching this story unfold.
If you’d like to follow along with future behind-the-scenes updates then click here to subscribe to my (upcoming) personal blog.


